您现在的位置: 政策法规政策法规
国务院关于取消一批职业资格许可和认定事项的决定
发布时间:2016-01-29 05:11:15点击:209
国发〔2016〕5号
各省、自治区、直辖市人民政府,国务院各部委、各直属机构:经研究论证,国务院决定取消61项职业资格许可和认定事项,现予公布。同时,建议取消1项依据有关法律设立的职业资格许可和认定事项,国务院将依照法定程序提请全国人民代表大会常务委员会修订相关法律规定。
各地区、各部门要切实转变管理理念和管理方式,加强对职业资格实施的评估检查,建立事中事后监管机制,营造更好激励人才发展的环境,推动大众创业、万众创新。人力资源社会保障部要会同有关部门抓紧制定公布国家职业资格目录清单并实行动态调整,在目录之外不得开展职业资格许可和认定工作,逐步建立科学合理的国家职业资格体系,让广大劳动者更好施展创业创新才能。
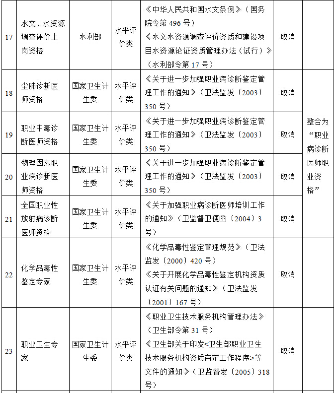
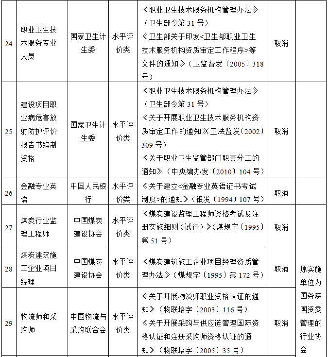
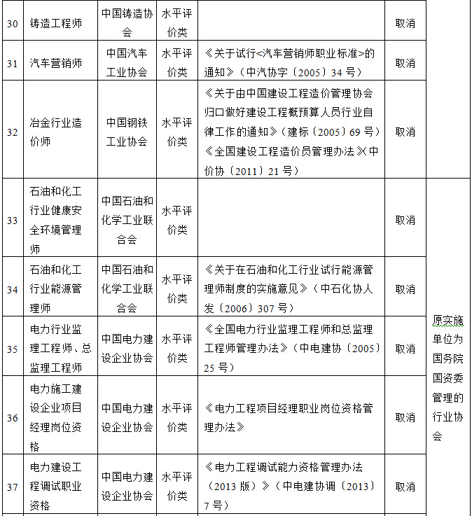
附件:国务院决定取消的职业资格许可和认定事项目录(共计61项)
国务院
2016年1月20日
附件:
国务院决定取消的职业资格许可和认定事项目录
(共计61项)
一、取消的专业技术人员职业资格许可和认定事项(共计43项,其中准入类5项,水平评价类38项)





